Programmangebot Kurse

Ausbildungsschema

© DAV-C
© DAV-C

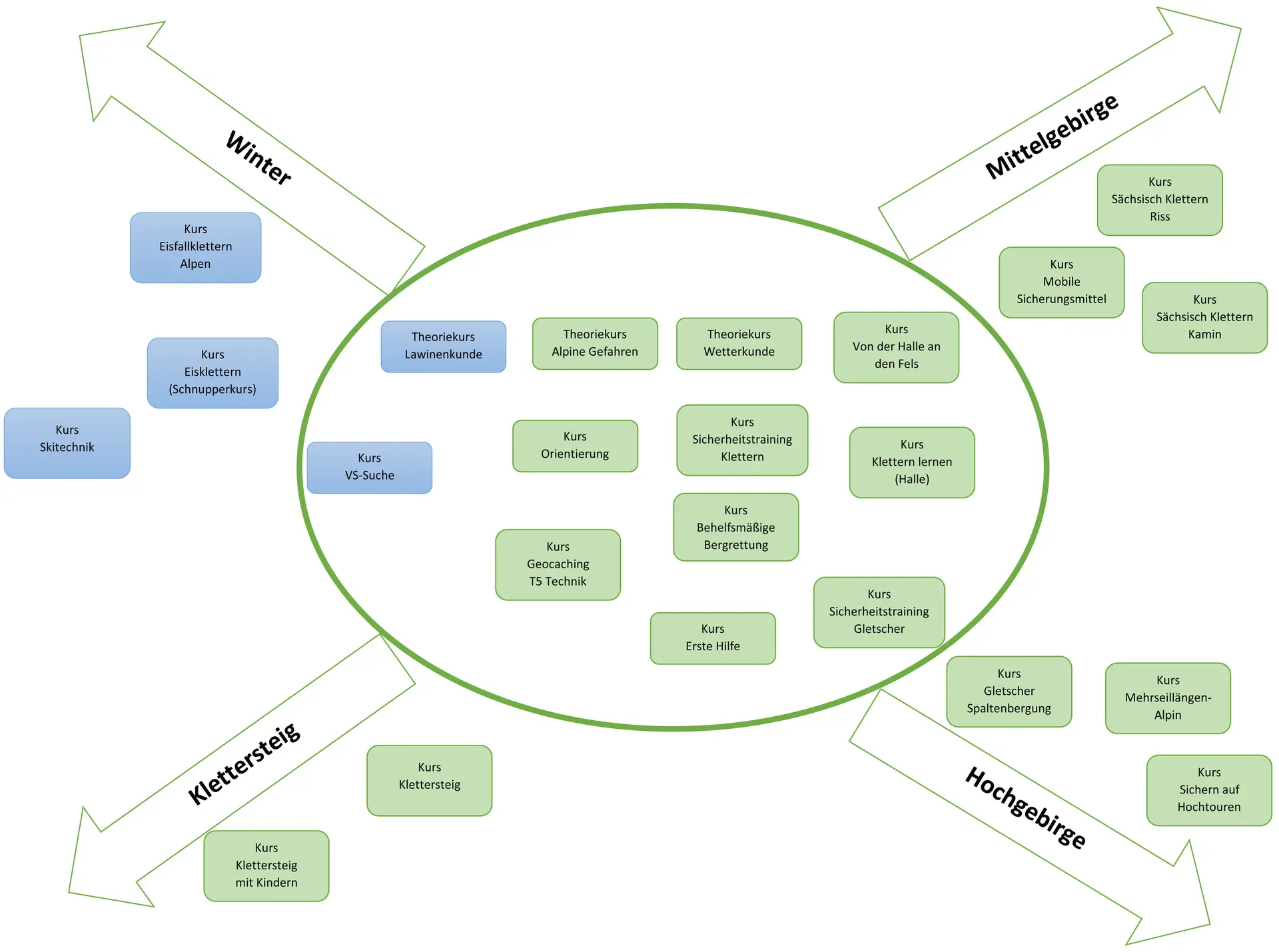
Diese Grafik macht dem Umfang unseres Kursangebotes deutlich

DAV Chemnitz Bedingungen zu unserem Programmangebot (Stand Februar 2025)

Liebe Mitglieder,

in Eurem und unserem Interesse möchten wir Euch auf die rechtlichen Grundlagen hinweisen, die durch Eure Anmeldung zustande kommen.

I. Anmeldung

Die Anmeldung ist per Online-Buchung aus dem Programm-Angebot auf unserer Website vorzunehmen. Folgende Daten werden bei der Buchung abgefragt: Vor- und Nachname, Wohnadresse, Mitgliedsnummer, Tel. privat oder Firma, Zahlungsmittel. Mit der Buchung schließt der Teilnehmer einen Vertrag mit dem DAV Chemnitz ab, akzeptiert die Teilnahmebedingungen, wird in die Teilnehmerliste aufgenommen und gespeichert.

II. Teilnehmer

  • Mitglieder der Sektion Chemnitz
  • Mitglieder anderer DAV-Sektionen sind gleichgestellt
  • Nichtmitglieder zahlen bei Kursen die doppelte Gebühr
  • Für Touren ist grundsätzlich eine Mitgliedschaft im DAV notwendig

III. Bezahlung

Teilnehmer ohne eMail-Adresse und/oder Kartenzahlungsmittel haben die Möglichkeit unsere Programm-Angebote in der Geschäftsstelle während der Öffnungszeiten zu buchen.

IV. Leistungen

Die Leiter der Veranstaltungen sind FÜ oder ähnlich qualifizierte Fachkräfte, die durch regelmäßige Weiterbildung auf dem aktuellen Kenntnis- und Trainingstand sind. Ihren Anordnungen ist Folge zu leisten. Der Leiter kann einen Teilnehmer, der den Anforderungen nicht gewachsen erscheint, von der Teilnahme ausschließen. Andererseits können auch Interessenten, die sich für leichte Touren anmelden und unterfordert sind, nicht damit rechnen, dass ihr Leistungsanspruch erfüllt wird. Bei Abbruch der Veranstaltung aus Sicherheitsgründen oder aus anderem besonderem Anlass besteht kein Anspruch auf Erstattung der Teilnehmerbeträge.

Des Weiteren erhalten die Kursteilnehmer Unterlagen für die Veranstaltung, Ausrüstungslisten für Touren sowie Termine für Vorbesprechungen. Bei Hochtouren und Klettertouren kann in selbständigen Seilschaften gegangen werden.

Testtouren: Für besonders schwierige Bergtouren und außeralpine Bergfahrten werden Testtouren erforderlich, um das Können der Teilnehmer einzuschätzen. Die Teilnahme an der Tour ist nur nach Einschätzung des Leiters möglich.

V. Rücktritt

Bei Rücktritt von der Veranstaltung, der schriftlich erfolgen soll, berechnen wir

  • grundsätzlich 50% bei weniger als 21 Tagen vor Beginn bei Touren-, Ski-, Wander-Wochen und Reisen,
  • innerhalb der letzten 7 Tage den vollen Preis, falls der Platz nicht vergeben werden kann.
  • Bei Krankheit mittels Nachweises werden 90% des Preises rückerstattet.

 

VI. Ausrüstung

Teilnehmer von Kursen und Touren erhalten eine verbindliche Ausrüstungsliste. Obligatorisch ist im Winter bei Skitouren die Mitnahme von einem Verschütteten Suchgerät der Frequenz 457 kHz incl. Sonde und Schaufel. Im Sommer ist bei allen Klettertouren, Klettersteigen sowie bei bestimmten Hochtouren ein Steinschlaghelm zwingend erforderlich. Die Sektion bietet Leihausrüstung für Kurse und Touren an.

VII. Haftung - Versicherung

Bergsteigen ist nie ohne Risiko. Deshalb erfolgt die Teilnahme an einer Veranstaltung grundsätzlich auf eigene Gefahr und eigene Verantwortung. Jeder Teilnehmer verzichtet auf die Geltendmachung von Schadensersatzansprüchen jeglicher Art wegen leichter Fahrlässigkeit gegen die Leiter, andere Sektionsteilnehmer oder die Sektion, soweit nicht durch bestehende Haftpflichtversicherungen der entstandene Schaden abgedeckt ist.

Der ASS-Grundschutz für alle DAV-Mitglieder (pauschal bereits im Mitgliedsbeitrag) gewährt bei Unfällen und bei Bergnot folgende Leistungen (Stand Mai 2025):

  • Such-, Bergungs- und Rettungskosten in Europa bis EUR 25.000,- (UKV Union Krankenversicherungs AG)
  • Unfallbedingte Heilkosten (Arzt, Krankenhaus) im europäischen Ausland sowie Verlegung und Überführungskosten (UKV Union Krankenversicherungs AG)
  • Assistance Leistungen (24 Std. Notrufzentrale) im Inland und europäischen Ausland (UKV Union Krankenversicherungs AG)
  • Unfallversicherung 25.000,- (R + V Versicherung)
  • Sporthaftpflicht-Versicherung weltweit bis 60.000,- (Dialog Versicherung AG)

Hier findet ihr alle Unterlagen zu den Versicherungen.

VIII. An- und Rückreise

Angegeben ist jeweils der An- und Abreisetag. Bei Wochenenden wird in der Regel die Anreise auf den Freitag-Nachmittag gelegt. Die Anreise bzw. Abreise zu den Touren wird, soweit nichts Anderes vermerkt ist, mit Privatfahrzeugen durchgeführt.

Erläuterungen zum Programmangebot

Mit der Filterfunktion kann das Gesamtangebot interessenbezogen eingegrenzt werden (Trichter anklicken und z.B. Kategorie, Leitung, usw. auswählen).

Eine Anmeldung ist ggf. über einen Buchungsbutton am Ende der Detaildarstellung von Kursen/Touren/Veranstaltungen möglich.

Bitte für die Buchung bitte die Mitgliedsnummer (Wo finde ich diese?) bereit halten. Danke.

Wenn mehrere Personen angemeldet weden sollen, dann bitte je Person eine Buchung durchführen.

Es gelten die o.g. Bedingungen zu unserem Programmangebot.