Algerien-Tadrart | © Wolfgang Poznanski

Programm des DAV Chemnitz

Unser Angebot an Kursen, Touren und Veranstaltungen

  • Kurs- und Ausbildungsprogramm zum Bergsport
  • Touren in unserer Region und den Alpen
  • Vorträge, Versammlungen, usw.
  • Touren-Planung/-Bewertung
  • Tourenberichte

Mit der Filterfunktion kann das Gesamtangebot interessenbezogen eingegrenzt werden (Trichter anklicken und z.B. Kategorie, Leitung, usw. auswählen).

Eine Anmeldung ist über einen Link in der Kurs-/Tour-Detaildarstellung möglich.

>> Kurse

 

>> Touren

 

>> Veranstaltungen (Vorträge, Versammlungen, usw.)

 

>> TrainerInnen-Ausbildung

>> Planung/Bewertung von Touren

>> Tourenberichte

 

Im Folgenden ist ab dem 12.12.2024 der neue Kurs- und Tourenplan 2025 zu finden. Wir haben wieder versucht ein interessantes Programm zu erstellen. 
Ans Herz legen möchten wir euch die Sicherheitstrainings in Vorbereitung der Freiluftsaison. Jeder Unfall ist einer zu viel.

Freude am typisch sächsischen Klettern findet man beim Kamin- bzw. Risskurs mit Holm Schwantner. Hanna Hilsberg startet 2025 eine interessante Ost-West-Alpendurchquerung in mehreren Etappen.

Alpine Mehrseillängen mit Ingolf und Andre für die leistungsorientierten Kletterer sind wieder im Programm und im Rahmen des Kulturhauptstadtjahres ist eine Hochtour vom Brenner zur Alten Chemnitzer Hütte geplant. Pünktlich zum Hüttenjubiläum wollen wir dort sein.

Die Erste Hilfe und die Behelfsmäßige Bergrettung haben wir für dieses Jahr noch nicht im Programm veröffentlicht. Die Kurse sind aber angedacht. Wenn genug Interessenten gemeldet sind, finden sie statt.

Wir sind offen für Anregungen zu Kursen, auch wenn sie noch nicht im Programm stehen. Also, falls für euch noch nicht der richtige Kurs dabei ist oder ein bestimmtes Thema interessiert, sprecht uns an.

Nun wünschen wir viel Spaß beim Stöbern und uns allen ein unfallfreies und erlebnisreiches Bergjahr 2025.

Externe Inhalte laden

Um diesen Inhalt sehen zu können, benötigen wir die Zustimmung zu folgenden Kategorien von ShopConnectorProvider:

Gut zu wissen: Die Einstellungen können jederzeit in den Datenschutz-Einstellungen angepasst werden!

*****

*****

Veranstaltungen des DAV

aufzählung
Stammtischabende (siehe Veranstaltungsprogramm)
aufzählung
Diavorträge
aufzählung
Online-Diaschau von ASPECTUS
aufzählung
Versammlungen (siehe Veranstaltungsprogramm)

Allgemeine und kulturelle Veranstaltungen in Chemnitz

Geplante Veranstaltungen für das Jahr 2025
Chemnitz ist Kulturhauptstadt 2025
aufzählung
Für oben gemachten Angaben zu Veranstaltungen in Chemnitz wird von uns keine Gewähr übernommen
aufzählung

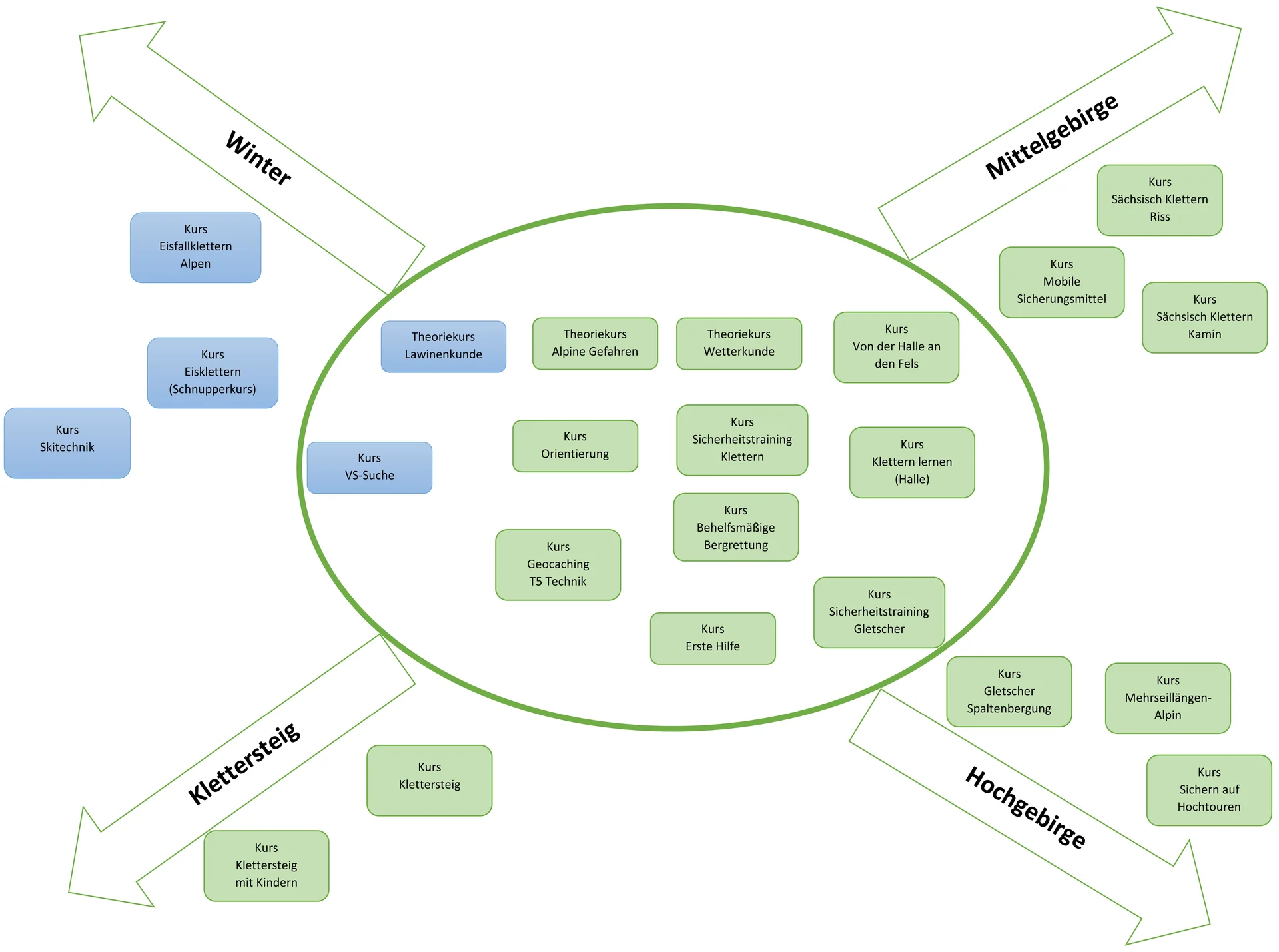
Ausbildungsschema

© DAV-C
© DAV-C

Diese Grafik macht dem Umfang unseres Kursangebotes deutlich

Infos zur Planung und Bewertung von Touren im Bergsport

Ausrüstung, Schwierigkeiten, Sicherheit, Regeln
DAV-Services (Link zu www.alpenverein.de/…)
Schwierigkeitsgrade beim Klettern (pdf-Format)
Schwierigkeitsgrade beim Klettern, international (pdf-Format)
Schwierigkeitsskala von Kletterrouten, international (pdf-Format)
Schwierigkeitsgrade von Bergwegen (Link zu www.alpenverein.de/…)
Bewertung von alpinen Wegen; BergwanderCard (pdf-Format)
Infos zur Vorbereitung einer Tour (Link zu www.alpenverein.de/…)
Schwierigkeit und Kondition beim Bergwandern (pdf-Format)
Sicherheitstipps und Regeln findest Du hier (im Menüpunkt Bergsport)

DAV-Mitglieder berichten von ihren Touren

Tourenberichte des DAV Chemnitz